aiche
Core Members-
Περιεχόμενα
825 -
Εντάχθηκε
-
Τελευταία επίσκεψη
-
Days Won
5
Τύπος περιεχομένου
Profiles
Φόρουμ
Downloads
Gallery
Ειδήσεις
Media Demo
Αγγελίες
Store
Everything posted by aiche
-
Φίλε odi, στο βιβλίο "Αντλιοστάσια - Υδραυλικές και Ηλεκτρομηχανολογικές Εφαρμογές " του Α. Οικονόμου έχει ένα πολύ καλό παράδειγμα για τα τοκοχρεωλύσια. Επίσης έχει και ένα προγραμματάκι σε Basic για τους υπολογισμούς των δόσεων. Εκτός από το επιτόκιο βασικές παράμετροι είναι ο αριθμός των δόσεων και τα έτη αποπληρωμής του δανείου.
-
Στον παραπάνω Οδηγό των 360 σελίδων δεν αναφέρεται αυτή η πληροφορία;
-
Αυτές οι εξελίξεις κατά την γνώμη μου είναι φυσιολογικές γιατί τα συμφέροντα που θίγονται είναι τεράστια. Και ο Β' Παγκόσμιος Πόλεμος ξεκίνησε μόλις ο πρωτοπόρος της εκμετάλλευσης της ηλιακής ενέργειας ολοκλήρωσε ένα μεγάλο έργο στην Αίγυπτο και οι εγκαταστάσεις του ισοπεδώθηκαν από τους βομβαρδισμούς.
-
Μήπως οφείλεται στην συνολική τάση της στοιχειοσειράς; Σύμφωνα με το SunnyDesign Φ/Β με 20 και 20 πλαίσια της SunTech (STP240-24 Vc) και τριφασικό SMA 10000TL δεν έχει πρόβλημα ενώ με 20 και 21 πλαίσια το SunnyDesign λέει: "Εγκατάσταση σε κίνδυνο. Ελέγξτε τις διαστάσεις".
-
Κατά τον σχεδιασμό, την κατασκευή και το start-up μιας εγκατάστασης με βιοαέριο λαμβάνουμε υπόψη όλους τους κανονισμούς, τα τεχνικά standards και τα μέτρα ασφαλείας που αφορούν: - Εκρηκτική ατμόσφαιρα - Οδηγία ATEX - Πυρασφάλεια - Ηλεκτρικές εγκαταστάσεις - Ηλεκτρογεννήτριες κλπ. Για την απομάκρυνση της αμμωνίας, του διοξειδίου του άνθρακα και του υδροθείου απαιτείται και χημική εγκατάσταση εξευγενισμού του βιοαερίου.
-
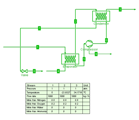
Φυσικά και το ξέρω ότι δεν είναι πραγματικό μηχάνημα αλλά μια προσομοίωση με Η/Υ ενός μοντέλου αντλίας θερμότητας. Και τις ατμοηλεκτρικές εγκαταστάσεις της ΔΕΗ οι ερευνητές στα συνέδρια τις περιγράφουν μόνο με διαγράμματα. Δεν μας δείχνουν φωτογραφίες των εγκαταστάσεων. Τώρα σκέφτομαι τι βάννες να βάλω και πως να είναι οι σωληνώσεις έτσι ώστε να χρησιμοποιείται η αντλία θερμότητας και για δροσισμό το καλοκαίρι. Όπως θα παρατήρησες από το διάγραμμα έχουμε και ένα ψυχρό ρεύμα αέρα που μπορούμε να το εκμεταλλευτούμε για ψύξη.
-
Τι είναι αυτό; Δεν θέλω πρόγραμμα για γραφικές παραστάσεις 2D και 3D των εξισώσεων αλλά πρόγραμμα για την συγγραφή των μαθηματικών εξισώσεων. Για γραφικές παραστάσεις χρησιμοποιώ το GnuPlot.
-
Όχι δεν κάνω συλλογή και τώρα χρησιμοποιώ τα XP. Απλώς γράφω ορισμένα άρθρα που έχουν πολλές μαθηματικές εξισώσεις και δεν τα κατάφερα τόσο καλά με το OpenOffice, το RagSolo Time, το QuarkXPress και το Scribus. Δοκίμασα και ορισμένα freeware για συγγραφή μαθηματικών εξισώσεων που κυκλοφορούν στο διαδίκτυο αλλά δεν είναι τόσο καλά όσο ήταν ο equation editor του WinWord της δεκαετίας '90. Το πρόγραμμα eqedit.exe δούλευε και ανεξάρτητα. Το είχα σε έναν Η/Υ που τον μετέφερα στο εργαστήριο της σχολής και ύστερα από λίγους μήνες τον έκαναν βίδες. Θα δω τώρα και το microsoft mathematics. Ευχαριστώ για τις πολύτιμες πληροφορίες.
-
Υπολογισμός κατανάλωσης πετρελαίου με ωρομετρητές
aiche replied to sebastian leto's θέμα in Ενεργειακά
Δεν θυμάμαι πολύ καλά γιατί έχουν περάσει χρόνια. Μου φαίνεται ότι σε κάποιον τύπο ήθελε 1000 αντί για 100 για να βγουν τα χιλιοστά επιβάρυνσης. -
Το πρόγραμμα doPDF v.6 για την δημιουργία αρχείων pdf είναι πολύ καλό και το χρησιμοποιώ για τα αγγλικά και τα ελληνικά αλλά έχει πρόβλημα στην μετατροπή των χαρακτήρων à, á, è, é κλπ. Υπάρχει νεώτερη version του προγράμματος; Επίσης ψάχνω τον equation editor για το WinWord ver. 2.0 (της δεκαετίας '80). Γνωρίζει κανείς αν υπάρχει στο διαδίκτυο;
-
Μπράβο φίλε μου!!!! Περιμένουμε τα αποτελέσματα της Διπλωματικής σου και αν θέλεις δώσε μας και μια σύντομη περιγραφή της εγκατάστασης και την σύνθεση του καυσίμου. Αν το βιοαέριο της κτηνοτροφικής μονάδας περιέχει αρκετό διοξείδιο του άνθρακα και σε μικρότερες ποσότητες υδρόθειο και αμμωνία χρησιμοποίησε πριν την μονάδα ΣΗΘ και μια εγκατάσταση εξευγενισμού του βιοαερίου με Selexol για να αυξηθεί η θερμογόνος δύναμη του καυσίμου και να μειωθούν οι εκπομπές των ρυπογόνων ουσιών. Το Selexol είναι ένα διάλυμα γλυκόλης που απορροφά τριπλάσια ποσότητα διοξειδίου του άνθρακα από τις άλλες τεχνολογίες.
-
Δεν αποκλείεται να ήταν παράνομο. Πέρασα από την καφετερία και είναι μόνο το κάλυμμα χωρίς τα μηχανήματα. Πάντως η παρακάτω "αντλία θερμότητας" με αμμωνία για θέρμανση του αέρα δεν βγάζει τον αέρα στο περιβάλλον αλλά μόνο στον χώρο που θέλει την θέρμανση.
-
Ο καθηγητής μας το έλεγε κάπως έτσι. Οι αντίστροφοι θερμοδυναμικοί κύκλοι χρησιμοποιούνται είτε για να προσφέρουν μέσω μηχανικού έργου θερμότητα στο θερμοδοχείο υψηλότερης θερμοκρασίας (περίπτωση αντλίας θερμότητας) είτε για να αφαιρέσουν θερμότητα από το θερμοδοχείο χαμηλότερης θερμοκρασίας για να διατηρήσουν χαμηλή την θερμοκρασία του (περίπτωση ψυκτικών κύκλων ή κύκλων υγροποίησης αερίων). Δεν υπάρχει λόγος να διαφωνούμε στους ορισμούς. Ακόμα και τα θερμοδυναμικά αξιώματα έχουν διαφορετικούς ορισμούς από τους διάφορους επιστήμονες της Θερμοδυναμικής.
-
Είναι κλιματιστικά τα οποία βασίζονται στην θεωρία της "αντλίας θερμότητας". Σε ένα τεχνικό άρθρο για κλιματιστικές εγκαταστάσεις γράφει τα εξής. 8. ΑΝΤΛΙΕΣ ΘΕΡΜΟΤΗΤΑΣ Οι "αντλίες θερμότητας" αποτελούν ολοκληρωμένα συστήματα ψύξης-θέρμανσης στα οποία υπάρχει η δυνατότητα αναστροφής του ψυκτικού κύκλου ώστε ο συμπυκνωτής να γίνεται εξατμιστής και αντίστροφα. Τα συστήματα με αντλίες θερμότητας αποτελούν καλή λύση σε περιπτώσεις που η εγκατάσταση ενός λέβητα δεν είναι επιθυμητή...... Αν η μονάδα έχει λέβητα, ψύκτη και πύργο ψύξης τότε είναι ΚΚΜ.
-
Με τον όρο ΚΚΜ εννοούν τις εγκαταστάσεις κλιματισμού στις οποίες πραγματοποιούνται οι διεργασίες θέρμανσης-ψύξης-αφύγρανσης-ύγρανσης του εισερχόμενου αέρα έτσι ώστε να δημιουργούνται οι απαραίτητες μετατροπές για να αισθάνονται άνετα οι εργαζόμενοι. Ο Κ. Λέφας εξετάζει σε ξεχωριστά κεφάλαια τις εγκαταστάσεις κλιματισμού και τις "αντλίες θερμότητας". Οι "αντλίες θερμότητας" εξετάζονται στο κεφάλαιο των ψυκτικών μηχανών. Αν για παράδειγμα θέλουμε να ψύξουμε 1000 kg/h αιθανόλης από τους 20°C στους -15°C μπορούμε να χρησιμοποιήσουμε ως ψυκτικό υγρό την αμμωνία με την βοήθεια ψυκτικού κυκλώματος.
-
Με τόσους λέβητες θα προσπαθούσα να παράγω ηλεκτρική ενέργεια αντί να κάνω εξοικονόμηση ενέργειας. Πάντως η χρήση του ΦΑ που πρότεινες είναι πολύ καλή λύση εφόσον το κόστος μετατροπής των εγκαταστάσεων βρίσκεται σε λογικά επίπεδα.
-
Δεν με απασχολεί καθόλου η μάρκα των πλαισίων αλλά η αξιοπιστία των εταιρειών. Ποιά είναι η καλύτερη εταιρεία εγκατάστασης φωτοβολταικών;
-
Το xampp 1.7.4 με Control Panel Version 2.5 δεν έχει τα πλήκτρα Port-Check, Shell και Setup. Έχει όμως δύο άλλα πλήκτρα: το Service και το Status. Δοκίμασε το πλήκτρο Status.
- 447 απαντήσεις
-
- kenak κενακ
- κενακ
-
(and 1 more)
Με ετικέτα:
-
Νομίζω ότι η Rapid-Q έχει μεγαλύτερη ευελιξία. Έχω κάνει ένα προγραμματάκι το MiniCad το οποίο θα μπορούσε να ενσωματωθεί σαν module στο πρόγραμμα του φίλου μας. Θέλει όμως δουλειά ακόμα για να πούμε ότι είναι ολοκληρωμένο.
- 447 απαντήσεις
-
- kenak κενακ
- κενακ
-
(and 1 more)
Με ετικέτα:
-
Δεν είναι "νέα" τεχνολογία. Θέλουν να τονίσουν το γεγονός ότι για την θέρμανση εκτός από την χρήση της ηλεκτρικής ενέργειας αντλούν θερμότητα και από το περιβάλλον. Άρα έχουμε κάποια εξοικονόμηση... Αν κάνουμε μια οικονομοτεχνική μελέτη θέρμανσης-ψύξης θα δούμε ότι η "αντλία θερμότητας" είναι πιο φθηνή από την θέρμανση-ψύξη με πετρέλαιο.
-
Φίλε gp1 μάλλον αυτό είναι. Η αντλία θερμότητας είναι ένας αντίστροφος κύκλος Carnot (ίσως λίγο τροποποιημένος). Σε μηχανολογικό σχέδιο 3D που βρήκα σε βιβλίο το κλιματιστικό μηχάνημα χρησιμοποιείται και για θέρμανση και για ψύξη (αντιστροφή ροής στις σωληνώσεις). Ίσως τα παλαιότερα κλιματιστικά να μην είχαν αυτήν την δυνατότητα.
-
Πια version του xampp χρησιμοποιείς; Σε localhost για να λειτουργήσει το joomla 1.6 ήθελε την xampp 1.7.4 και το joomla 1.5 την xampp 1.7.1
- 447 απαντήσεις
-
- kenak κενακ
- κενακ
-
(and 1 more)
Με ετικέτα:
-
Φίλε μου καλές ο θεωρίες για xampp, php, mysql, java, joomla κλπ. που μας περιγράφουν λεπτομερώς οι συνάδελφοι αλλά στην πράξη υπάρχουν πολλές ασυμβατότητες μεταξύ των διαφόρων versions των παραπάνω components και τελικά δεν θα λειτουργεί τίποτα. Εγώ νομίζω ότι είναι πολύ πιο απλό και αποτελεσματικό να κάνεις την μελέτη ΚΕΝΑΚ χωρίς να είσαι συνδεδεμένος στο διαδίκτυο αλλά με ένα κλασικό προγραμματάκι των Windows γραμμένο σε Rapid-Q.
- 447 απαντήσεις
-
- kenak κενακ
- κενακ
-
(and 1 more)
Με ετικέτα:
-
Μπράβο. Καλή η προσπάθεια σε φύλλο excel. Θα μπορούσαμε να κάνουμε πολύ εύκολα και μια version σε Rapid-Q για περιβάλλον Windows XP αν γνωρίζαμε όλες τις εξισώσεις. Η Rapid-Q είναι freeware και η εγκατάσταση δεν απαιτεί πολύπλοκες διαδικασίες.
- 447 απαντήσεις
-
- kenak κενακ
- κενακ
-
(and 1 more)
Με ετικέτα:
-
Εγώ νομίζω ότι ο όρος ψυχρή σύντηξη είναι σωστός αν και αμφιβάλλω για την επίτευξή της. Όσο για την μετατροπή σε χρυσό του υδραργύρου υπάρχουν αρκετές πειραματικές ενδείξεις που το επιβεβαιώνουν. Ο υδράργυρος όπως γνωρίζουμε αποτελείται από ένα μίγμα φυσικών ισοτόπων. Το τεχνητό ισότοπο του υδραργύρου με 117 νετρόνια και ημιπερίοδο ζωής 64.14 ώρες που προέρχεται από πυρηνικές αντιδράσεις (βομβαρδισμός με διάφορα πυρηνικά βλήματα) μετασχηματίζεται σε σταθερό ισότοπο χρυσού 118 νετρονίων. Το πρόβλημα όμως είναι το κόστος των εγκαταστάσεων και η απόδοση της αντίδρασης.
